本月24日起,持有效APEC商务旅行卡人员、持有效学习类居留许可的外国留学生入境中国,无需重新申办签证。
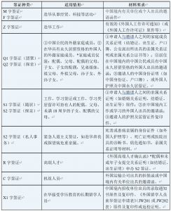
中国驻马大使馆在脸书贴文指出,在华接受学历教育的长期留学人员,新生凭中国境内招收单位出具的录取通知书原件及复印件、《外国留学人员来华签证申请表》(JW201或JW202表)原件及复印件,在读生凭返校证明,直接向中国签证申请服务中心申办学习类签证。
至于其他种类签证申请要求不变。

中国驻马大使馆说,中国政府高度重视外国留华学生返校需求,中马两国有关部门一直就马来西亚留学生返华复课事宜保持密切沟通与协作,并取得了阶段性进展。
根据最新安排,即日起使馆将开放受理在华接受学历教育的长期留学人员的签证申请。
(整理自中国驻马大使馆脸书)